降首付 提额度|临沂楼市再出利好政策
扫描到手机,新闻随时看
扫一扫,用手机看文章
更加方便分享给朋友
2022年全国地产形势持续下行,临沂楼市同样遇冷,在各地纷纷出台救市政策的同时,临沂也出台了《关于进一步促进房地产市场平稳健康发展的十条政策措施》,效果显现。
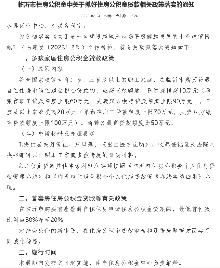
近期,临沂又对公积金贷款政策作出调整,出台《临沂市住房公积金中心关于抓好住房公积金贷款相关政策落实的通知》,就多孩家庭以及首套房家庭的公积金贷款额度做了提升!
在去年10月份的公积金贷款政策基础上再提升10万元额度!同时针对首套房公基金贷款的市民最低首付款降至20%,最大程度降低市民购房的首付款压力!
最新发布政策
贷款额度再提升10万

▲最新发布公积金贷款政策
2022年,临沂整体的房地产形势不乐观,政府在国庆节前夕布局房展会,同时公布了《关于进一步促进房地产市场平稳健康发展的十条政策措施》刺激楼市需求,公积金的贷款额以及贷款利率都相应作出了调整!
2022年政策
贷款额度提升20万

▲2022年所发布政策
调整后公积金利率
利率下降0.15个百分点

▲2022年公积金贷款利率
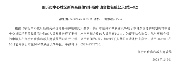
2023年1月份,住建局公布自政策实施以来获得补贴的2批名单!从名单来看效果很好,两批次拿到补贴的名单总计近500户,也就是说成交近500套商品房!
从成交的商品房分布区域来看,主要还是集中在兰山、北城、河东三个核心区域,这也是临沂一直以来的热门置业区域。由此可见,政策带来的刺激作用还是很大的!
成交初见成效
2批次补贴名单近500


▲住建局公布2批次的补贴名单
那么,这一新的政策会带来什么样的影响呢?
市场政策叠加提振市场! 这个政策对于临沂整个房地产市场来说有力地提振了市场信心! 随着各地相继落实2022年的《金融十六条政策》以及《首套住房贷款利率政策动态调整机制》,如北京、上海、深圳等一线城市房地产市场已经出现反弹,大有复苏回暖趋势。如再配合“因城施策”的叠加效应,各地的房地产形势或将陆续出现探底复苏的情况!
临沂在这些政策以及公积金贷款新政策的加持下,市场信心将会得到很大提振。
置业政策叠加提振消费! 临沂 此次利好政策针对性比较强:刚需置业以及改善型群体。对于多孩家庭以及首次置业的市民。他们除了能享受公积金贷款的低利率外,还能有高额度的贷款支持; 同时, 20%的低首付,将很大程度上降低他们的资金压力! 多种政策叠加,利好凸显,将很大程度提振房地产消费市场!
城市新贵 眼见为实
买房、换房看过时代城再作决定
『瞰河高层 • 建面约139㎡』
『墅质洋房 • 建面约130㎡』

出则心系天下 入则解甲归林
选择泰鲁,就是选择一种生活方式
88.7%(综合)绿化率 158亩体育公园
128亩健康跑道 190亩银杏林
18万㎡城市综合体
创新户型,超大赠送面积
亿级标准幼儿园
12年全龄段优质教育
北城新区、西部新城、兰山主城、罗庄南城
四城交会
项目配套
建面约3500㎡室内体育馆
约6000㎡室外全龄乐活区
约5000㎡音乐喷泉广场
约128亩微地形跑道&健康游步道
【眼见为实,看过泰鲁再买房】
贵宾专线:0539-3633333/3606666
项目地址:临沂市 兰山区 双岭路与蒙山大道交会西北(滨河万达广场南邻)
声明:本文由入驻焦点开放平台的作者撰写,除焦点官方账号外,观点仅代表作者本人,不代表焦点立场。


