降首付 提额度|临沂楼市再出利好政策
扫描到手机,新闻随时看
扫一扫,用手机看文章
更加方便分享给朋友

2022年全国地产形势持续下行,临沂楼市同样遇冷,在各地纷纷出台救市政策的同时,临沂也出台了《关于进一步促进房地产市场平稳健康发展的十条政策措施》,效果显现。
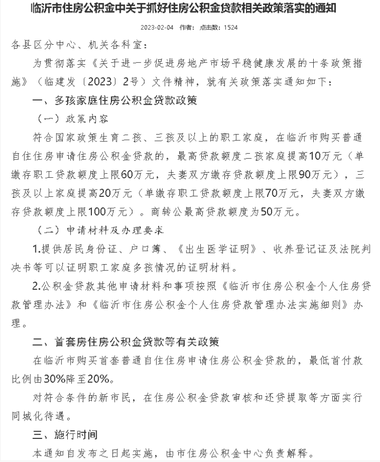
近期,临沂又对公积金贷款政策作出调整,出台《临沂市住房公积金中心关于抓好住房公积金贷款相关政策落实的通知》,就多孩家庭以及首套房家庭的公积金贷款额度做了提升!
在去年10月份的公积金贷款政策基础上再提升10万元额度!同时针对首套房公基金贷款的市民最低首付款降至20%,最大程度降低市民购房的首付款压力!
最新发布政策
贷款额度再提升10万

2022年,临沂整体的房地产形势不乐观,政府在国庆节前夕布局房展会,同时公布了《关于进一步促进房地产市场平稳健康发展的十条政策措施》刺激楼市需求,公积金的贷款额以及贷款利率都相应作出了调整!
2022年政策
贷款额度提升20万

调整后公积金利率
利率下降0.15个百分点

2023年1月份,住建局公布自政策实施以来获得补贴的2批名单!从名单来看效果很好,两批次拿到补贴的名单总计近500户,也就是说成交近500套商品房!
从成交的商品房分布区域来看,主要还是集中在兰山、北城、河东三个核心区域,这也是临沂一直以来的热门置业区域。由此可见,政策带来的刺激作用还是很大的!
成交初见成效


那么,这一新的政策会带来什么样的影响呢?
市场政策叠加提振市场!这个政策对于临沂整个房地产市场来说有力地提振了市场信心!随着各地相继落实2022年的《金融十六条政策》以及《首套住房贷款利率政策动态调整机制》,如北京、上海、深圳等一线城市房地产市场已经出现反弹,大有复苏回暖趋势。如再配合“因城施策”的叠加效应,各地的房地产形势或将陆续出现探底复苏的情况!
临沂在这些政策以及公积金贷款新政策的加持下,市场信心将会得到很大提振。
置业政策叠加提振消费!临沂 此次利好政策针对性比较强:刚需置业以及改善型群体。对于多孩家庭以及首次置业的市民。他们除了能享受公积金贷款的低利率外,还能有高额度的贷款支持;同时,20%的低首付,将很大程度上降低他们的资金压力!多种政策叠加,利好凸显,将很大程度提振房地产消费市场!
泰鲁·C
致敬独立 自信 平步青云的城市新贵
靠近通达路商圈的咫尺繁华
拥有阔绰空间并且灵动多变
纵享精装体验搭配精致生活

泰鲁C 5.4M层高LOFT
双钥匙入户 精装公寓
致敬独立 自信 平步青云的城市新贵
为城市新贵敬献向往舒适悠居
泰鲁 C
5.4米层高LOFT&双钥匙入户 精装公寓
建面约「34-58㎡」**房源
每套赠送约10㎡
掘金小户 限时优惠
买一层送一层
一层出租 一层自住
贵宾专线:0539-6598888
地址:临沂市兰山区通达路与北园路交会南88米路东
泰鲁C
致敬独立 自信 平步青云的城市新贵
新贵生活皆系于C位之上
免责声明:1.本文所载内容仅供读者参考阅读,不构成对我司具有约束力的要约或最终承诺,最终以正式的商品买卖合同约定及政府规划、批文为准。2.本资料为要约邀请,相关内容不排除因政府相关规划、规定及开发商未能控制的原因而发生变化,本公司保留对宣传资料修改的权利,敬请留意最新资料。3.本资料对项目或产品的介绍,旨在提供相关信息,不意味着本公司对此作出了承诺,买卖双方的权利义务以双方签订的《商品房买卖合同》及附件等协议为准。4.本宣传资料对项目周边规划、环境、交通、公共设施的图片及文字旨在提供相关信息,不意味着本公司对此做出承诺。5.文中部分文字、图片等源自网络,版权归原作者所有,本文只作引用,如原作者表明身份要求本公司停止使用该素材,请及时与本公司联系删除。
声明:本文由入驻焦点开放平台的作者撰写,除焦点官方账号外,观点仅代表作者本人,不代表焦点立场。


