华业江泉东城项目智能化工程招标公告
扫描到手机,新闻随时看
扫一扫,用手机看文章
更加方便分享给朋友
一、招标条件
本招标项目的招标人为临沂华疆房地产开发有限公司,项目资金来自企业自筹,出资比例100%。该项目已具备招标条件,现就上述项目进行公开招标,欢迎符合条件的潜在投标人参加本次活动。
二、项目概况与招标范围
1、项目概况:该项目位于罗庄区三江路与双月湖路交汇西北。项目总建筑面积约14.18万㎡,其中地上建筑面积约9.85万㎡,地下建筑面积约4.33万㎡。
2、本次招标的主要内容:华业江泉东城项目智能化工程。
3、工程地点:罗庄区三江路与双月湖路交汇西北。
4、计划开标时间和工期:暂定开标时间2022年12月27日上午9:00时(具体以招标文件为准);暂定开工日期2023年3月1日(具体时间以发包方的开工令为准)。
三、投标人资格要求
1、具有独立的法人资格,具备国家要求的资质;
2、在人员、设备、资金等方面具有相应的施工能力;
3、提供有效企业营业执照;
4、具有图纸深化设计能力及同主管部门沟通协调能力者优先;
5、在以往的投标活动中无违法、违规、违纪和违约行为;
6、本项目不接受联合体投标。
四、投标报名要求
凡具有相应投标资质的单位,请于2022年12月14日下午16:00时前报名并进行资格审查。
投标报名单位须携带以下资料办理资格审查手续:
1、资质证书;
2、营业执照、税务登记证、组织机构代码证或三证合一的营业执照;
3、法定代表人证明或法定代表人授权委托书及身份证复印件;
4、临沂市范围内近三年业绩(合同复印件);
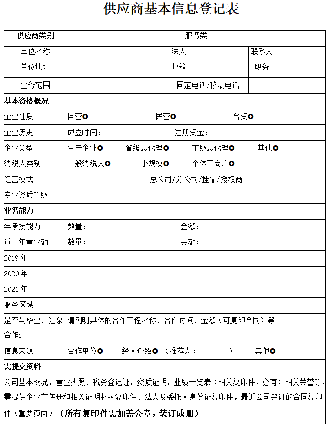
5、认真填写《供应商基本信息登记表》(盖章版扫描件)。
五、报名地点
临沂市罗庄区华业江泉东城售楼处(报名资料可快递或发送电子版资料)。
六、联系方式
招标人:临沂华疆房地产开发有限公司
联系人:张经理
电话:13455951631
电子邮箱:2933204600@qq.com
联系人:宋经理
电话:15318287106
电子邮箱:381186785@qq.com

声明:本文由入驻焦点开放平台的作者撰写,除焦点官方账号外,观点仅代表作者本人,不代表焦点立场。


